Instance Verification Kit (IVK)
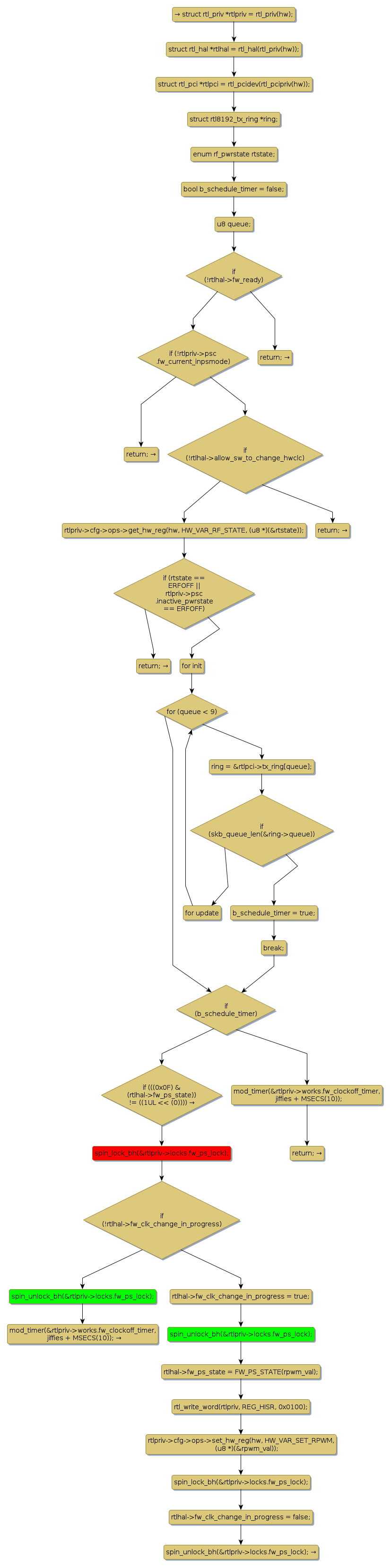
spin lock @ [6471+41+/linux-3.19-rc1/drivers/net/wireless/rtlwifi/rtl8192ee/hw.c]
Instance Signature: fw_ps_lock
|
The Matching Pair Graph:
|
|
Function Name
|
Control Flow Graph (CFG)
|
Events Flow Graph (EFG)
|
Source Correspondence
|
|
_rtl92ee_set_fw_clock_off
|
|
|
[5505+25+/linux-3.19-rc1/drivers/net/wireless/rtlwifi/rtl8192ee/hw.c]
|